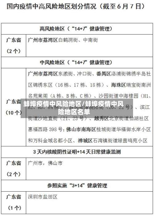
蚌埠疫情中风险地区/蚌埠疫情中风险地区名单
上海回蚌人员可以住宾馆吗
〖壹〗 、可以。蚌埠市位于安徽省直辖市 ,截止于2022年10月17日,通过查询疫情防控显示,上海市属于中风险地区 ,而蚌埠市属于常态化防控区域,按蚌埠市疫情政策,返蚌人员需提前3天向目的地所在社区(村)、单位或报备后入住酒店,因此可以 。同时出行中一定要注意做好个人防护措施 ,少去人员密集的地方。

〖贰〗、上海曹杨水产批发市场位于上海市“西大门”——普陀区,东距内环线高架武宁路出入口1000米,西行虹桥世界机场仅8分钟车程 ,北有上海西站,离204国道和312国道 、沪嘉高速公路、沪宁高速公路入口咫尺之遥,具有四通八达的交通网络优势。

〖叁〗、- 交流情况:在座谈会上 ,颐高集团副总裁、新经济总裁顾鹏详细汇报了集团在安徽省全域项目的发展情况,表示将发挥在科创孵化 、项目投资、产业基金、人才引进 、产业导入等方面的资源优势,借助甬蚌结对合作帮扶契机 ,落地产业载体,承接宁波产业转移,为蚌埠引入更多长三角新兴产业链企业 。
〖肆〗、最有档次当数锦江大酒店了 ,五星级酒店,主要是上海主厨和南方过来的主厨,饭店位于东海大道张公山公园西南;其次是新世纪大酒店和新世纪天洋海鲜城,新世纪是四星级酒店 ,位于淮河路中段,天洋海鲜城全部是广东主厨,海鲜品种齐全 ,位于纬四路北端。
〖伍〗、倡导非必要不返乡,中高风险地区人员严格遵守当地管控政策。确需返蚌者需提前3天报备,携带48小时内核酸检测阴性证明 ,抵蚌后至少开展1次核酸检测。中高风险地区返蚌人员集中隔离14天,发生疫情地区所在市返蚌人员需提供48小时内核酸阴性证明并健康监测14天 。

为什么安徽没疫情
有。截至2022年9月13日,安徽省在院治疗的本土确诊病例1例 ,尚在医学观察的本土无症状感染者18例。截止2022年9月14日,安徽地区只有蚌埠市处于中风险地区 。截止2022年9月13日,安徽省报告无新增确诊病例 ,无新增无症状感染者。
这表明这些地区的疫情传播风险相对较低,没有出现大规模的疫情扩散和爆发,在现有防控措施下,疫情处于可控制范围之内 ,为取消全员核酸检测提供了基本前提。取消全员核酸检测并不意味着对疫情放任不管,而是基于对当地疫情实际情况的精准评估 。
国家统一的。通过查询国家防控疫情显示,安徽解封了因为国家统一的。国家在12月份全国疫情防控进行解除 ,实行愿检制度,不在强制性进行核酸和隔离 。
安徽省在一季度未受到疫情的影响,而上海在3月份遭遇严重疫情冲击 ,这成为安徽经济增速超越上海的关键因素。安徽省的制造业和外贸行业得益于无疫情优势,发展迅速,为经济增长创造了有利条件。安徽省的GDP增速达到2% ,超过全国平均水平8%,显示其经济活力 。
疫情防控能力:六安两地区的疫情防控能力相对较弱,包括医疗资源 、人员配备等方面存在一定的不足。 疫情态势评估:根据疫情态势评估结果 ,六安两地区的疫情形势相对较为严峻,需要加强防控措施以遏制疫情的扩散。
安徽疫情现在比较稳定。根据相关资料查询截止2022年11月6日安徽不算重疫地区,因为从今日起各交通要口已开通,封村封路已拆除 ,可有的省,市还不行所以安徽不是重疫地区 。
君王服务区疫情是否中高风险区
是。君王服务区位于安徽蚌埠怀远县合徐高速附近,通过查询安徽省蚌埠市疫情防控指挥中心发布通告显示:截止2022年8月11日 ,安徽省蚌埠市怀远县有确诊病例两例,属于中高风险地区,为了个人安全 ,出行避免路过君王服务区。
通过查询安徽省蚌埠市疫情防控指挥中心发布通告显示,君王服务区位于安徽省蚌埠市,截止2022年8月11日 ,安徽省蚌埠市怀远县有确诊病例两例,属于中高风险地区,为了个人安全 ,出行避免路过君王服务区 。具体最新消息请查看当地政府消息中高风险等级地区指中风险区和高风险区。
个。通过查询百度地图了解到:安徽到杭州高速需要经过14个服务区,从安徽到杭州依次是:永城南服务区、濉溪服务区、君王服务区 、大溪河服务区、林东半岛服务区、嘉山服务区 、曹庄服务区、东环服务区、江宁服务区、东庐山服务区 、天目湖服务区、宜兴太湖服务区、太湖服务区 、青山服务区 。
君王服务区属于安徽省蚌埠市怀远县。根据百度地图的信息,君王服务区位于安徽省蚌埠市怀远县。怀远县是安徽省蚌埠市下辖的一个县级行政区,而君王服务区则是怀远县内的一个服务区 。因此 ,根据地理位置和行政区划,君王服务区属于安徽省蚌埠市怀远县。
发表评论