深圳龙华疫情地区划分(深圳龙华疫情风险等级)
深圳属于什么风险等级
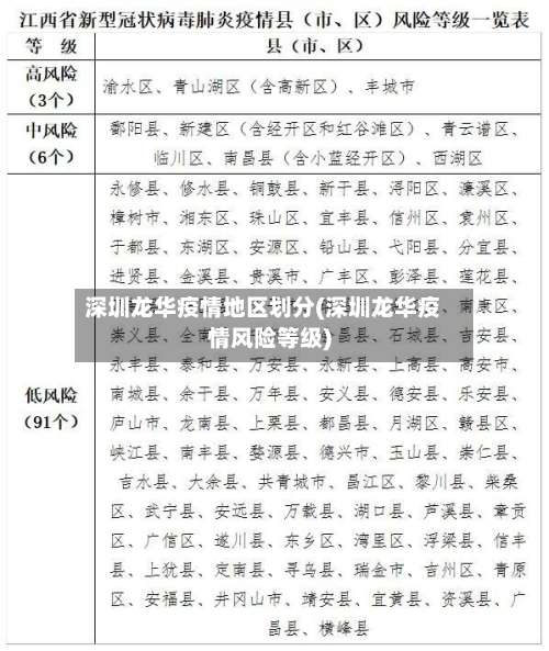
深圳近来全市为疫情低风险等级。以下是相关拓展信息:交通出行防控措施:机场、公路、铁路 、港口码头等交通站场需落实体温检测、亮码、戴口罩等防控要求,严禁红黄码人员搭乘 ,并加强人流引导,避免人员集聚 。城市公共交通 、出租车、网约车需严格落实戴口罩、通风消毒等防控措施,乘客和司机均需做好个人防护。

福田区:福田街道皇岗新村一期划为高风险区 ,实行严格封控;福田街道全域(除高风险区外)划为中风险区,限制人员流动。低风险区:南山区 、福田区除中高风险区外的其他区域为低风险区,需加强个人防护、避免聚集 ,并配合核酸检测 。
深圳宝安机场的风险等级:深圳宝安机场属于疫情低风险等级地区。深圳机场防疫规定:进站旅客要求:所有进站旅客需落实三个100%措施,即100%测温、100%健康码亮绿码通行 、100%佩戴口罩。国内中高风险地区及本土阳性病例报告地区来深旅客:需持48小时内核酸检测阴性证明登机 。接受落地核酸检测,采样完成即可离开。
深圳东站近来不属于中风险地区。具体信息如下:深圳东站位置与风险等级深圳东站(布吉火车站)位于龙岗区布吉街道 ,根据2022年1月13日更新的信息,该区域未被划定为中风险地区 。
深圳市罗湖区部分区域为中风险地区,除特定中风险区域外 ,罗湖区其他区域为低风险地区。 具体说明如下:中风险地区范围:自2022年2月15日24时起,罗湖区东门街道新园路明华广场1至6楼(含6A与M层)商业区被调整为中风险地区。
扩散周知!深圳新增2例病例!这些区域划分为中/高风险等级地区!
〖壹〗、深圳7月6日0-24时新增2例病例,福田、南山部分区域划为中/高风险地区 。具体信息如下:新增病例基本情况 病例1:男性,40岁 ,居住于南山区沙河街道白石洲东三坊,在社区筛查中发现,诊断为新冠肺炎确诊病例(普通型)。病例2:女性 ,33岁,居住于福田区福田街道皇岗新村,在社区筛查中发现 ,诊断为新冠病毒无症状感染者。
深圳龙华区是低风险区吗
截至近来,深圳龙华区整体属于疫情低风险区,但部分街道划分有封控区和管控区。以下是详细说明:龙华区整体风险等级:根据疫情风险等级划分标准 ,低风险地区需满足“无确诊病例或连续14天无新增确诊病例” 。近来龙华区整体符合这一条件,因此被认定为低风险区。
龙华有5个低风险区,10个中风险区和9个高风险区。
可以 。截止4月8日深圳龙华区近来是属于低风险区域 ,属于安全的。但还是要做好防护措施非必要不外出。龙华隶属于广东省深圳市龙华区,位于深圳市中轴线,龙华区中心,东与龙岗区坂田街道接壤 ,西接大浪街道,南邻民治街道,北与观湖街道 、福城街道相连 ,辖区总面积118平方千米 。
深圳龙华解封了吗?附最新消息
深圳龙华区民治社区梅花新园G单元(封控区)和H单元(管控区)于2022年3月28日24时起正式解封,具体解封安排如下:封控区(G单元):民治街道民治社区梅花新园G单元解除原封控措施。管控区(H单元):民治街道民治社区梅花新园H单元解除原管控措施。
解封了 。通过查询相关资料显示,截止到2022年9月30日 ,深圳龙华为我国低风险地区,已经解封了,实行不封闭 ,居民自由有序生活的政策,但是出入公共场所需要出示健康码,并且有48小时内的核酸检测证明。
暂时没有消息。龙华区 ,隶属于广东省深圳市,位于深圳地理中心和城市发展中轴,毗邻“六区一市”,北邻东莞市和光明区 ,东连龙岗,南接福田、罗湖、南山,西靠宝安 。总面积175。6平方千米。下辖6个街道。
自9月8日0时起 ,按照深圳市疫情防控分级分类管控措施的要求,龙华区民治街道、龙华街道解除临时管控措施 。
解封了。根据相关资料显示;截止到2022年9月22日已解封;照深圳市疫情防控分级分类管控措施的要求,龙华区民治街道 、龙华街道解除临时管控措施 ,有序恢复社会生产生活秩序。

深圳龙华区民治 、大浪街道相关区域划定封控区、管控区
深圳市龙华区在民治、大浪街道相关区域划定了封控区 、管控区和防范区,具体划分及管理措施如下:封控区 民治街道新牛社区绿景香颂北区A栋大浪街道龙胜社区建大轮胎厂宿舍C栋管理措施:实行“区域封闭、足不出户、核酸检测上门 、服务上门 ” 。
深圳龙华疫情管控区具体如下:民强社区部分区域:塘水围一区、塘水围二区、塘水围老村 、水尾一区、水尾二区、向南老村、东边老村,自2月25日18时起执行管控措施。民治街道樟坑社区部分区域:樟坑一区666779栋 ,自2月25日19时起执行管控措施。
022深圳龙华区疫情严重 。通过查询相关信息显示截止2022年10月22日,深圳市龙华区新型冠状病毒肺炎疫情防控指挥部办公室通告(第145号)经专家组研判龙华区调整民治街道 、大浪街道相关风险区范围和防控措施,现通告如下:将民治街道民强社区塘水围三区第17栋由高风险区调整为中风险区。
025年龙华区的龙胜片区归民治街道管。龙胜是龙华区重要片区 ,其行政区划归属得依据官方最新资料确定,具体情况是:龙华区近来有观湖、民治、龙华 、大浪、福城、观澜这6个街道,自2017年行政区挂牌后,这个行政区划就稳定了 ,2025年也没变动 。
深圳罗湖两个区域调整为中风险
自2022年1月13日21:00起,深圳罗湖区清水河街道鹤围村58栋 、清水河街道鹤围村64栋两区域调整为中风险地区。以下是与该信息相关的补充说明:调整依据:根据国家和省级新冠病毒肺炎防治部门的要求,结合当地疫情形势动态评估后作出调整。中风险地区的划分通常基于区域内病例数量、传播风险及防控需求等因素 。
月8日晚上 ,罗湖区发布通告,自2022年7月8日起,在莲塘街道划定高风险区、中风险区和低风险区 ,其中高风险区为莲塘街道兰亭世界二座(5楼至50楼)。高风险区具体信息区域范围:莲塘街道兰亭世界二座(5楼至50楼)。管理措施:实行封控措施,期间“足不出户 、上门服务”。
深圳市罗湖区部分区域为中风险地区,除特定中风险区域外 ,罗湖区其他区域为低风险地区 。 具体说明如下:中风险地区范围:自2022年2月15日24时起,罗湖区东门街道新园路明华广场1至6楼(含6A与M层)商业区被调整为中风险地区。
深圳市罗湖区部分区域为中风险地区,其他区域为低风险地区。具体如下:中风险地区:自2022年2月15日24时起 ,罗湖区东门街道新园路明华广场1至6楼(含6A与M层)商业区被调整为中风险地区 。低风险地区:除上述中风险区域外,罗湖区其他区域均为疫情低风险地区。
发表评论